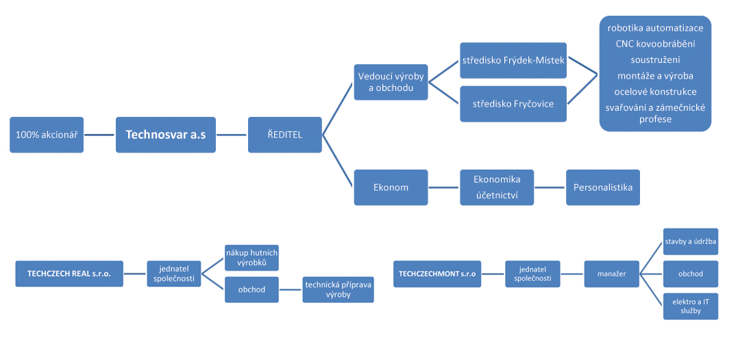
Pobočka.Výroba: - kovové konstrukce - strojní zařízení - kovodělné výrobky.Kovoobrábění: - soustružení na CNC strojích - frézování - vyvrtávání - broušení na kulato - dělení ocelových materiálů i neže...

  • IČ: 25363883
  • DIČ: CZ25363883
Adresa provozovny
Sídlo společnosti
Na Hrázi 2298, 73801 Frýdek-Místek
Na Hrázi 2298, 73801 Frýdek-Místek
Telefon
+420 558 441 911
Telefon
+420 558 441 911
E-mail
[email protected]
Web
www.technosvar.com

Hodnocení této firmy (0)

Tuto pobočku zatím nikdo neohodnotil

Fotografie této firmy

Další pobočky

* Informace o této společnosti pochází z veřejně dostupných zdrojů a rejstříků a nemusí být zcela přesné.